成立28年鞋材廠勝悅-KY(1340),周一(9/8)召開重訊宣布,自去年起陸續關閉鞋底生產車間,僅存EVO生產車間也已於今年7月停產,目前已不再生產鞋底及EVO膠粒,未來規劃發展旅館事業。至於員工部分,均依規定辦理遣散與補償。
勝悅-KY過去曾與adidas、Reebok等知名球鞋大廠保持合作關係,然而因應整體全球經濟情勢改變,調整營運策略,消息一出,周二(9/9)以5.88元開出,一度跌到5.47元跌停價,創歷史新低。引發市場關注後續轉型規劃,以及是否會進一步規劃下市。
上市塑膠鞋底製造業者勝悅-KY(1340)召開重訊記者會表示,因應整體全球經濟情勢的改變,調整營運策略,自去年起陸續關閉鞋底生產車間,僅存的EVO生產車間也已於今年7月份停產,目前已不再生產鞋底及EVO膠粒。
針對員工的部分,勝悅-KY表示,均依當地政府的規定,辦理遣散與補償,確保同仁的權益,獲得合理保障。
勝悅-KY:未來規劃發展品牌旅館事業
勝悅-KY表示,原結束的生產工廠,配合公司發展策略,改由第三方物流公司承租,為公司帶來新的租金收入。未來規劃發展品牌旅館事業,目前仍在籌備階段,設計以及樣品房間的裝修工作正陸續進行。
根據勝悅-KY官網,公司成立於1997年,產品目前主要應用於鞋材,研發的EVO高分子複合材料,以及國內首創的基於該材料的一次雙色雙硬度鞋底,受到市場好評。公司與adidas、Reebok等眾多知名品牌長期保持著良好的合作關係。

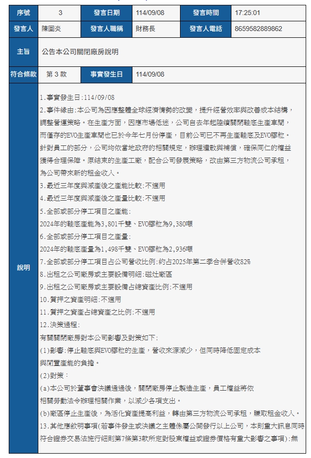
▲翻攝公開資訊觀測站。
曾擠下寶成、豐泰躍鞋材股「股王」
勝悅-KY於2014年來台掛牌上市,是首家自中國來台掛牌的塑膠鞋材大廠,興櫃時股價一度衝上210元,擠下寶成、豐泰一度榮登鞋材股「股王」,然而在此利空消息一出,周二(9/9)以5.88元開出,一度跌到5.47元跌停價,創歷史新低。
根據集保中心統計,截至9/5日,勝悅-KY股東人數合計有5萬5522人,其中零股散戶人數為4萬3779為最多。
根據《工商時報》報導,受制中國政策及運動聘排鞋材需求趨緩,勝悅-KY自2018年第4季營運開始由盈轉虧,其後至今,每年均陷落虧損陰霾。去年營收3.76億元,每股虧損5.28元;今年上半年營收1.33億元、年減36.6%,稅後虧損1.05億元,每股淨損0.69元。
本文暫不開放媒體夥伴授權