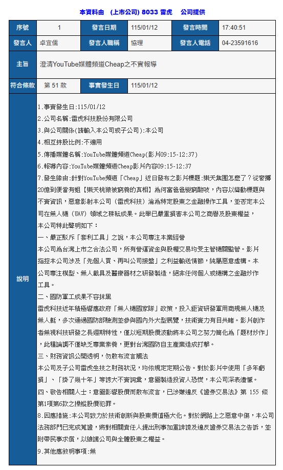
今周刊編按:雷虎科技(8033)12日發布重訊指出,YouTube媒體頻道Cheap發布影片「樂天集團怎麼了?從豪擲20億到便當有蛆」,內容以聳動標題與不實資訊,惡意影射雷虎科技淪為特定股東的金融操作工具,嚴重損害公司商譽及股東權益。將對相關責任人提出刑事加重誹謗,及違反證券交易法告訴,並附帶民事求償。
對此,Cheap在PTT發文,他直言官方回應「避重就輕」。Cheap表示,影片評論的是併購失敗的結果,不是程序合法性問題。他指出,大都會人壽與安泰銀行併購案接連未果,使國票金失去擴張契機,而當時所提的「程序瑕疵」說法,已被法院判決推翻。
Cheap強調相關數據皆來自重訊與媒體報導,並非憑空捏造,「難道檢討績效就是惡意抹黑?」此外,Cheap也說在影片中有肯定雷虎在軍工題材的表現,質疑公司為何將評論解讀為全面攻擊。
知名電商企業家486也在臉書發文,他表示Cheap這次惹下大麻煩,「若無法舉證發言是有所本且有可靠來源,面對市值數十億的上市公司,恐面臨以億為單位的民事鉅額賠償及刑事重罪,這輩子可能就此完蛋」。
雷虎科技12日發布重訊指出,YouTube媒體頻道Cheap近日發布影片「樂天集團怎麼了?從豪擲20億到便當有蛆」,內容以聳動標題與不實資訊,惡意影射雷虎科技淪為特定股東的金融操作工具,嚴重損害公司商譽及股東權益。將對相關責任人提出刑事加重誹謗,及違反證券交易法告訴,並附帶民事求償。
雷虎科技發出重訊公告,嚴正駁斥「套利工具」說法,強調雷虎科技為台灣上市合法公司,所有營運資金與股權交易均受主管機關監管。YouTube媒體頻道Cheap影片指控雷虎涉及「先個人買、再叫公司接盤」利益輸送情節,純屬惡意虛構。雷虎專注模型、無人載具及醫療器材的研發製造,絕非任何個人或機構的金融炒作工具。
雷虎科技表示,近年積極響應政府「無人機國家隊」政策,投入鉅資研發軍用商規無人機及無人艇,多次通過國防部驗測並參與國內外大型展覽,技術實力有目共睹。影片創作者無視科技研發的長週期特性,僅以短期股價波動將公司努力簡化為「題材炒作」,此種論調不僅缺乏專業素養,更對台灣國防自主產業造成打擊。

▲翻攝公開資訊觀測站網頁。
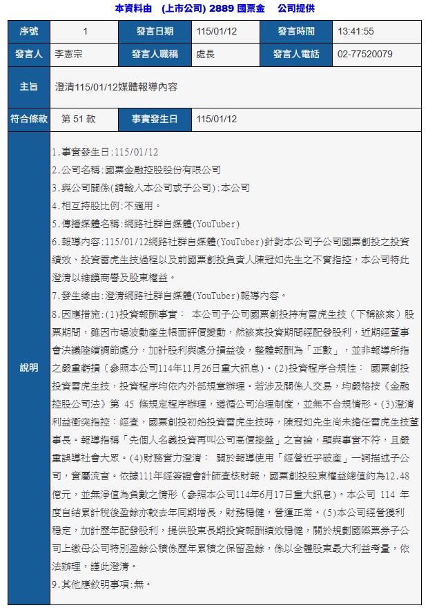
國票金也發布重大訊息,針對網路社群自媒體YouTuber針對國票金子公司國票創投投資績效、投資雷虎生技過程以及前國票創投負責人陳冠如的不實指控,特別澄清說明。
國票金表示,子公司國票創投持有雷虎生技股票期間,雖因市場波動產生帳面評價變動,但此案投資期間經配發股利,近期經董事會決議陸續調節處分,加計股利與處分損益後,整體報酬為「正數」,並非內容所指嚴重虧損。
國票金指出,國票創投投資雷虎生技,投資程序均依內外部規章辦理。若涉及關係人交易,都嚴格按金融控股公司法第45條規定程序辦理,遵循公司治理制度,投資程序都合規。

▲翻攝公開資訊觀測站網頁。
國票金進一步說,國票創投初始投資雷虎生技時,陳冠如尚未擔任雷虎生技董事長。影片內容稱「先個人名義投資再叫公司高價接盤」言論,跟事實不符,嚴重誤導大眾。
國票金表示,影片使用「經營近乎破產」一詞描述子公司,實屬流言。依據2022年經簽證會計師查核財報,國票創投股東權益總值約為12.48億元,並無淨值為負數。金控2025年自結累計稅後盈餘也呈現年增,財務穩健,營運正常。
國票金強調,公司經營穩定,加計歷年配發股利,提供股東長期投資報酬績效穩健,關於規劃國際票券上繳母公司特別盈餘公積是歷年累積的保留盈餘,是以全體股東最大利益考量,依法辦理。

▲YouTube媒體頻道Cheap影片內容遭雷虎科技提出刑事加重誹謗,及違反證券交易法告訴,並附帶民事求償。(圖取自YouTube頻道網頁)