2025年,台灣正式邁入超高齡社會,同一年,台灣出生人數比前一年驟減兩萬人。在多年催生政策成效不彰、育齡人口不斷減少下,移民,是解救人口危機的唯一一條路。
然而,台灣始終保守的移民政策環境,準備好迎接這群「人口生力軍」了嗎?
人口年齡中位數破六十歲的社會,將會是什麼光景?
台大國發所副教授辛炳隆語氣沉重、卻層次分明地預言,政府社福支出將會暴增,但因就業人口不足、納稅人數銳減,財政可能面臨沉重壓力;在個人端,青年扶養負擔會更重,衝擊職涯發展與生活品質;而以嬰幼兒為訴求的產業如母嬰用品、教育服務,勢必都會大幅萎縮。
當青壯年人口比率持續下滑,意味著有生育能力的民眾必須「生得更多」才可能維持人口平衡;但此路顯然不通,因為台灣婦女的總生育率,近年來也低迷不振。台大經濟系特聘教授林明仁直言,從包括日本在內的先進國家經驗來看,若要延緩人口萎縮,光靠鼓勵生育遠遠不夠,也必須考量「社會增加」這條路。然而,「台灣一直沒有很積極地去面對我們的移民政策!」他感嘆。
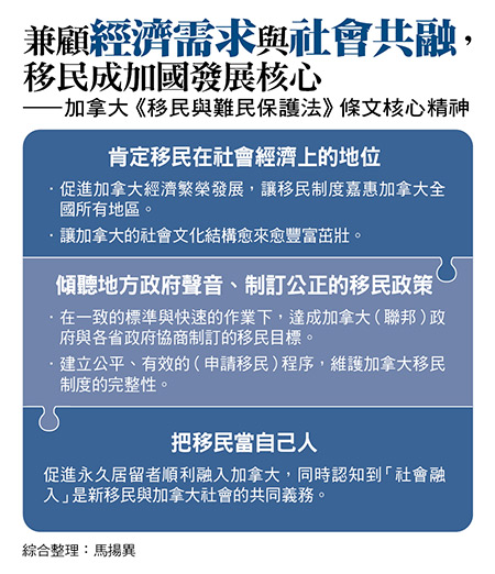
移民政策,能夠如何解救人口結構老化?一份聯合國報告告訴我們,距離台灣一萬多公里的加拿大,可能是這道問題的答案。
檢視老年人口比率與生育率等數據,加拿大與台灣,在人口老化的擂台上,看起來就像同個量級的選手。
二三年,加拿大女性生育率跌破一.三的「超低生育率」水準,老年人口比率則是已走到超高齡社會門廊的十九%;聯合國最新版《世界人口展望報告》預測,加拿大將在三二年進入「生不如死」結構。
神奇的是,根據同一份報告,加拿大人口不僅不會像台灣那樣斷崖式崩落,反而能長期維持穩健正成長,七○年人口甚至將比二五年多出近九百萬人,年齡中位數僅四十六.五歲。
拯救人口危機的魔法,是大舉引進移民。根據同一份聯合國數據,加拿大是所有先進國家當中靠「移民」達到最顯著人口成長的國家。
在台灣出生的護理師白小姐(化名),就是加拿大人口生力軍的一員。
一七年,在台灣累積了六年半護理師工作經驗的白小姐,因為受夠了被二十四小時待命的高壓醫療環境剝削,決定辭職飛往加拿大,報名東岸大城多倫多的語言學校。
原本只想為快喘不過氣的人生找個出口的她,從沒想到這個陌生的國度,竟張開雙臂溫暖接住了自己這位心力交瘁的異鄉人。
在當地台裔人士鼓勵下,白小姐進修語言後,又重返校園完成兩年的老年學學位,期間有機會到安養院實習。畢業前,適逢新冠疫情爆發封城,照護相關工作需求激增,她順勢留在當地,從事老人照護。
此時,加拿大政府預料到疫後缺工潮,大幅放寬移民申請門檻,白小姐又在二三年取得俗稱「楓葉卡」的永久居留權,求職過程雖然也經歷起伏跌宕,但一趟短暫離開台灣的長假,竟然讓她意外換到加拿大的永久居留證,在外人耳中,是一段夢幻、難以置信的經歷。
如今,三十八歲的她又換了工作跑道,白天當按摩師,晚上學針灸,「我對於治療性的按摩很有興趣,未來也會想朝這個方向繼續進修。」電話另一端的她自信地分享。在異國的土地上,她彷彿還有許多未來的可能可以探索。
讓白小姐驚喜開展新人生的主因,不只是來自新冠疫情後的人力缺口,也是加拿大社會歷經近半世紀反覆辯論修正、漸臻成熟的完整移民制度。自一九九○年代以來,每年至少都有十到二十萬名外國人,循著與白小姐相似的路徑,在楓葉之國找到定位;如今,移民已經占加拿大總人口超過二○%。


延伸閱讀:
台灣人口危機系列1一老化凋零加速,2070年扶老比逼近100!人口崩潰速度全球第一,如何踩住煞車?
台灣人口危機系列3一新加拿政府從語言、求職到租房都執行「新人訓練」,讓新移民有歸屬感