大研生醫(7780)董事長張家銘睡夢中辭世,享年47歲,大研生醫發布重訊證實。據了解,張家銘在海外出差期間,在睡夢中辭世。公司表示,為維持營運穩定,緊急召開董事會推選董事長,決議由總經理林東慶接任董事長職務。
不少人會認為在睡夢中離世是有福報,但若是年紀相對不是高壽,究竟是什麼病因,會在睡夢中猝逝?醫師黃軒曾指出,睡眠,是人體進入「最低防禦模式」的時刻。
不僅心跳變慢、血壓下降、自主神經切換到副交感,呼吸也會反射下降,他也點出有7類人,小心「睡了就走」。
大研生醫(7780)董事長張家銘睡夢中辭世,享年47歲,他是海外出差時傳出噩耗。
張家銘自政治大學經濟系畢業後,就和3位中同學共同創立尚凡國際,交友網站「愛情公寓」就是他們一手催生,而後在邁入4字頭後,因為關注養身保健領域,創立了大研生醫,靠著陳美鳳一句「你吃的魚油有幾%?」廣告打響名號,快速攻占市占第一。
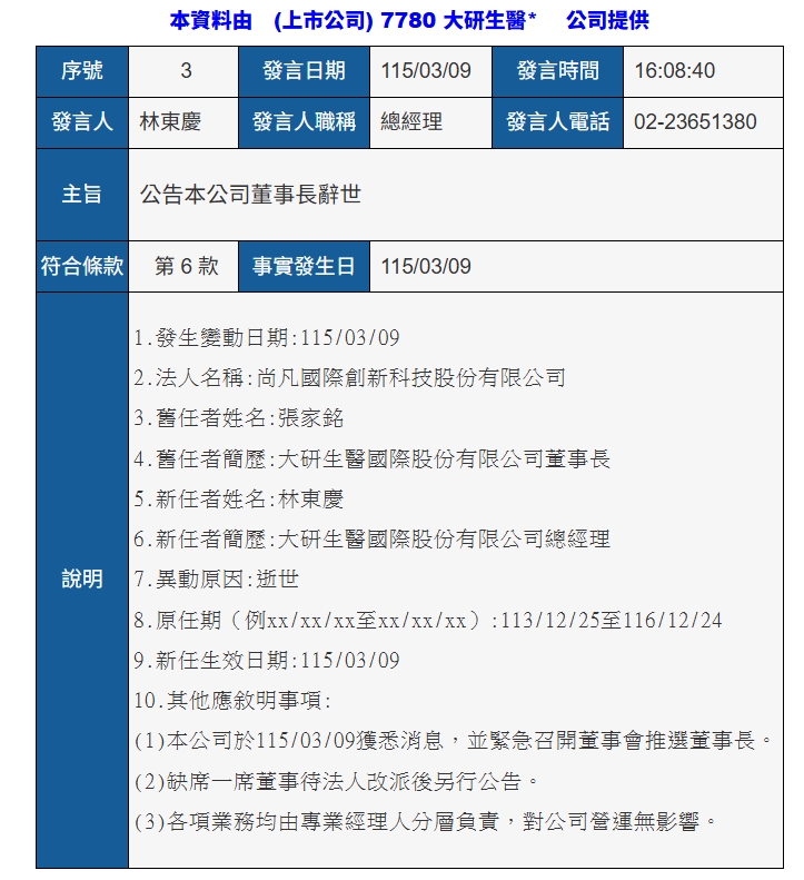
尚凡(5278)與大研生醫周二(3/9)發布公告證實張家銘逝世,公司發出新聞稿表示,全體同仁對於創辦人的離世深感哀慟與不捨。

▲翻攝公開資訊觀測站。
不少人會認為在睡夢中離世是有福報,但若是年紀相對不是高壽,為何會發生睡夢中猝逝?又要如何預防睡夢中猝逝?重症醫師黃軒曾在臉書粉專指出,午夜12時至清晨6時間,是「睡眠中猝死」最常發生的時間點,這是因為,睡眠是人體進入「最低防禦模式」的時刻,不僅心跳變慢、血壓下降、自主神經切換到副交感,對呼吸反射下降。研究也指出,許多致命事件的時間點在午夜12時至清晨6時間,包括心律不整、急性心臟事件、夜間呼吸中止等。
哪些人,容易在睡夢中猝死?
- 40至70歲男性
- 飽受壓力的上班族
- 長期打呼、白天嗜睡的人
- 高血壓控制不良
- 心臟肥厚、心肌病家族史
- 睡前喝酒(加重呼吸中止)
- 冬天睡在過冷房間的人
他也提出警告,睡夢中死亡,並非毫無徵兆,只是訊號太細,被日常生活蓋過去。以下症狀若常出現,就是身體最誠實的求救:
1、一睡醒就頭痛=夜間缺氧警訊:睡眠呼吸中止(OSA)患者最常見的症狀之一就是「晨間頭痛」。
2、睡覺被噎醒、喘醒= OSA 的典型警訊:夜間「喘醒(gasping/choking)」,為中重度 OSA 的典型警訊。有喘醒歷史的 OSA 患者,夜間猝死風險明顯上升(2.6倍)。
3、夜間心悸、胸口悶熱=心律不整或冠心症可能性:研究顯示,睡眠期間自主神經變化增加了「夜間心律不整」發生率。OSA引起的低氧與血壓激烈波動,會誘發心悸、心律失常與夜間胸悶,夜間(尤其淺眠階段)更易出現缺血性胸悶與心臟事件。
4、最近「走路變慢、起身變吃力」=心血管死亡風險升高:這不是老而已,是「全身衰退」的生理指標。走路速度越慢,死亡風險越高,比BMI、血壓還更能預測全身退化。肌力下降(特別是起身困難)與心血管死亡高度相關。「肌力下降不是肌肉的問題,是所有器官都在變弱的共同訊號」。
睡夢中猝逝最常見原因是心因性猝死
睡夢中猝逝最常見的原因是心因性猝死,包括心律不整、冠狀動脈疾病、心肌病變,睡眠呼吸中止症、腦血管疾病如中風或動脈瘤破裂,也是風險之一。年齡越大,心血管危險因子包括高血脂、高血壓、糖尿病、肥胖等增加,猝死風險越高。
其中,心因性猝死是睡夢中猝逝的首要原因,在沒有潛在致死的病史下,突然發生非預期的心跳停止、且在症狀發生1小時內死亡,8成男性猝死患者都與冠狀動脈疾病相關,女性則以遺傳性心肌病變和心律不整為主。
35歲後隨年紀發生機率越高、男性發生機率是女性的3~4 倍
整體看來,心因性猝死自35歲後,隨著年齡越大發生的機會越高,從35歲的每十萬人小於100人上升至65歲的每十萬人大於300人,且男性發生的機率是女性的3~4 倍。
至於睡眠呼吸暫停症,則是呼吸在睡眠中反覆暫停,導致低氧,增加心律不整、中風和心力衰竭風險,常見症狀包括打呼、夜間喘醒、白天嚴重疲勞。
如何預防睡夢中猝逝?
要如何預防睡夢中猝逝?除了定期健康檢查,控制高血壓、高血脂、糖尿病等慢性疾病外,避免過度疲勞與情緒壓力,保持規律運動與健康飲食。
至於有打呼、白天嗜睡等症狀者,應接受睡眠檢查與治療,專注體重管理及避免仰睡,也有助減少呼吸暫停現象。
另外,適度控制飲酒,避免藥物或酒精過量,睡前避免使用可能影響心律的藥物或興奮劑,若出現胸悶、心悸、氣促等症狀要及時就醫,家族有猝死史者,更應加強監測和篩查。
本文暫不授權媒體夥伴
延伸閱讀:
大研生醫董事長張家銘47歲睡夢中辭世,海外出差傳噩耗…愛情公寓他創的、邁入4字頭關注養生二度創業