編按:購屋新鮮人買房子前都會焦慮「會不會被騙?我會不會買貴了?要怎麼議價?房子會不會有問題?」本書作者蘇于修採訪房地產專家,整理買房必知事項,一一解答買房眉角。然而,買房最重要的就是資金,有人會擔憂問:「我月薪5萬可以買房子嗎?」靠一公式加加減減,就可以算出你的購屋能力。
想買到物超所值的好屋,必學會「柯南看屋」4心法,看格局、採光、安全與使用動線,更別忽略周遭最容易被忽略的5大環境問題(低窪易淹水、高地缺水、山區潮濕、海邊腐蝕、工業區空汙),才能買得安心又划算。
月薪5萬買得起房子嗎?一公式算出購屋能力
許多人在思考是否有足夠的資金可以買房子時,會擔憂地問:「我月薪5萬可以買房子嗎?」
在問這個問題之前,你應該先評估自己與銀行往來的信用狀況是否良好,是否有穩定工作?然後再倒過來想:月薪5萬,你每月可以存幾萬?現在已經存多少錢了?
拿出計算機,跟著下圖的算式一起加加減減,就可以算出你的購屋資金。
重點是至少要留下6個月的生活開支,切忌把資金都投入房市,以免周轉不靈,導致生活困難,那就失去購屋的初衷了。

做好財務配置,把握買房「333原則」
自備款:至少準備3成自備款。
每月貸款:不超過家庭月收入的1/3,最沒有還款壓力。
寬限期:房貸寬限期不超過3年。
月收入5萬可以買房子,但月收入10萬卻可能買不起房子;關鍵在於能「存多少錢」,想想看,你有哪些錢是可以省下來的?當購屋計畫啟動,省錢計畫也必須同步啟動。
- 在家看電視、上網取代看電影,或是改看二輪電影。
- 在家開伙取代外出吃大餐。
- 國內旅行取代國外旅行,或是利用旅展搶便宜。
- 改用年繳保險費取代月繳保險費。
- 手機費用調為最低金額,並降低手機聊天時間。
- 多走路,改搭乘大眾交通工具取代開車養車的花費。
- 請婆家或娘家幫忙帶小孩省下保姆費。
- 隨手關燈、降低用水量,力行節能減碳的綠生活。
房貸一背就是幾十年,本息攤VS.本利攤哪個好?
能買多少價格的房子,跟你的還款能力息息相關,目前有兩種常見的還款方式:
• 本息平均攤還
意思是在還款期限內(20至40年),在相同的利率條件下,貸款本金跟利息合計後,每月平均分攤,所繳的金額每月都一樣,適合有財務規劃者,例如每月薪水5萬,都固定留3萬還房貸。
• 本利平均攤還
意思是在還款期限內,將貸款的本金按期數(20至40年),平均分攤,利息則會隨著金額變少而跟著減少,是一種先苦後樂的還款方式。
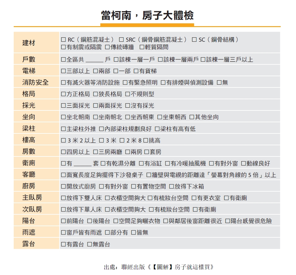
看房子要注意什麼?專家親授「柯南看屋」4心法
有的人看一棟房子要花一個小時以上,有的人卻只看兩眼就換下一個物件;走馬看花看房子跟抱持著柯南精神看房子絕對「差很大」。
台灣房屋副總裁謝萬雄建議消費者首先應該看的是「建商」信譽,並掌握「由遠而近,由外而內」的大原則,多看幾次房子,以確保該物件在不同時間點的屋況。
1. 由遠而近
先看外在的商圈環境。四周是否有治安死角?是否有暗巷?四周是否有市場、學區?樓下是否有特殊業種?
如果是預售屋,還要特別注意建商是否用「大帆布」或巨大的看板遮住周遭如基地台等嫌惡設施。
2. 由外而內
走進大樓前,記得先抬頭看看房子的外觀,建材好不好?有沒有瓷磚剝落或牆面汙染?還可以看看晚上住戶的「點燈率」,藉此評估入住的戶數。
再看「公布欄」,住戶欠繳管理費的狀況如何?游泳池或社區巴士是否公告停用或停開?這些都攸關社區的品質。
3. 看格局採光和安全性
當由遠而近、由外而內都過關後,才進入「看房子」的階段。
第一眼先看感覺,踏入房子後身心是否不舒服?接著看格局和採光,看消防逃生等安全措施及路徑,再敲敲牆壁,看建材與施工等細節。
4. 看使用動線
資深房地產投資人楊德芬則建議,看房子要從務實的角度來看使用動線。
她曾經看過一間房子,要去後陽台還得從客房穿出去,曬個衣服都要跟屋內的人「借過」,很干擾。
還要注意廚房與陽台動線是否順暢?陽台放不放得下洗衣機?有沒有足夠的置物空間?回歸實際生活面的需要,才不會買到「不順手」的房子。

買房最容易被忽略的5個環境問題
買房子絕對不只是買「那一棟」房子而已,房子的優劣與周遭環境息息相關;房子有增值空間還是會貶值也跟周邊區域有關。這裡要談的是大範圍的自然環境問題,也是最容易被忽略的問題。
翻開地圖,圈出你想住的地方,仔細看看周邊是群山圍繞?還是水波盪漾?購屋前最好對於該市鎮的地勢高低、地理條件有約略的認識。
1. 低窪憂淹水
如果你擔心淹水的問題,就不要買在可能淹水的地區,無論價格再便宜都不要買,因為就算河川已經做了截彎取直的調整,當豪雨來時,還是有淹水的風險。近來豪大雨成災,可多注意新聞提到的「新淹水地區」。
即便是同一條街道也有地勢高地之分,挑一個下傾盆大雨的時間,去街上走走,或詢問在地老店家過去的淹水史,你就會知道哪裡會淹水。
2. 高地苦無水
低處擔心淹水,往高處買就不會有問題嗎?高處的問題也很棘手,尤其是缺水的夏天,某些地處丘陵高地上的建築因為地勢太高,水壓不足以將水源即時送達較高建築,易面臨缺水或水管末端水量稀少的問題。
還有一種易缺水的地區是緊鄰農地或工業區,枯水期一到,農地用水緊縮,民生用水也告急;或是石門水庫泥沙淤塞而影響民生用水,導致民眾提著水桶等接水的畫面幾乎年年上演。
最後一類缺水則是水質問題,對硬水特別敏感的人,就得把購買濾水設備納入考量。
3. 山區愁潮濕
山區普遍較為潮濕,若選擇住在山明水秀的山邊,最好做好衣服容易曬不乾、家具用品容易發霉的心理準備;一台功能強大的除濕機是此類住宅的標準配備。
4. 海邊恐腐蝕
可以遠眺海景的房子帶給人夢幻的休閒度假感,但海風帶有鹽分,容易侵蝕外牆,若建商未使用強化的建材,房子外觀很快就會變得老舊。
現在捷運更延伸到桃園,所以,選擇的範圍就更大了。
5. 空汙新問題
近年來,PM2.5 問題特別嚴重,易過敏者勿選工業區或交通大道旁。
作者簡介_蘇于修
一個右手拿筆、左手玩行銷,三不五時當老闆手沖咖啡的組合型人。
畢業於臺大中文系,在英國Warwick攻讀文創產業研究所(Creative and Media Enterprises)。
教過英文、當過記者及公關、寫過房地產廣告,並曾在《天下雜誌》、《康健雜誌》、學學文創志業等公司擔任行銷主管。
有鑑於購屋資訊多如海,決定密訪關鍵證人,同時深入各銷售現場看屋當奧客,發揮記者的研究精神,幫自己跟讀者弄清楚買房子到底有哪些眉角,希望大家都能找到適合自己的房子。因為出版本書,也順利成為有殼蝸牛!
本文摘自聯經出版公司《【圖解】房子就這樣買:挑屋.議價.簽約.驗屋,完全解答購屋108問!》
